发帖
 找回密码
 注册

快捷登录

手机号码,快捷登录

手机号码,快捷登录

搜索
6 2
开启左侧

小米召回146891件充电宝,快自查!

  [ 复制链接 ]
百姓话题 3459 6 2025-9-4 10:50:50

买了小米充电宝的朋友注意了!

据国家市场监督管理总局消息

近日

小米通讯技术有限公司

按照《消费品召回管理暂行规定》的要求

向北京市市场监管局报告了召回计划

主动召回2024年8月1日至2024年9月22日期间

制造的部分MI牌自带线充电宝20000 33W

(型号:PB2030MI)

涉及数量为146891件


105003od4zuenw66neeauz.jpeg

召回的充电宝。图源:小米通讯技术有限公司


本次召回范围内的充电宝

由于部分电芯原材料来料原因

极少数产品在使用过程中可能会出现过热现象

在极端场景下存在燃烧风险

跟诚诚一起来看



105003s3hcw1myrp47wwyh.png
105003do2iixroordo7k8w.png
105004oouuss57ipsbug5t.png

上下滑动查看更多


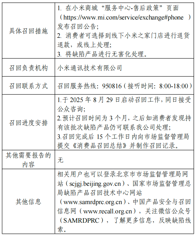
小米通讯技术有限公司将通过免费为消费者退货退款的形式开展缺陷产品召回工作,以消除安全隐患。


用户可通过小米商城网站“服务中心-售后政策”页面发布的召回公告查看持有的产品是否在受影响范围内,或拨打客户服务热线(950816,接听时间:8:00-18:00)进一步了解具体情况。



105003op199tw21eupkfqp.png


相关案例


充电宝是各种电子设备的“续命神器”

然而,它带来的安全隐患

却不容小觑


105004v3n7nppe6pn7gnn3.png

飞机机舱内充电宝自燃起火。图源:CARNOC发布


105004db4p1qjb3qp47v74.gif

家中沙发放置的充电宝突然起火。图源:张家界消防



105004uizrgzrfg0fdzri5.png

充电宝究竟怎么选?


简单来说

有“三看”


01

看产品标识

105004xhstoldotgst1dh2.gif


移动电源外壳上应包括产品名称、型号、CCC标志、制造商名称或商标、额定输入电压及电流、额定输出电压及电流、额定容量、电池或电池组种类、额定能量等信息。需要重点关注的是,根据国家有关规定,充电宝上必须要有CCC标志


02

看额定容量

105005r4potp44pgh45gpx.gif


额定容量就是移动电源的有效放电容量。额定容量越大,对产品技术要求越高,相应的,安全隐患也会增大。建议大家根据自身需求,选择合适额定容量的产品,不要盲目追求过大容量。


03

看转换效率

105006ii0z29vrrpk6uxk5.gif


建议消费者可以向老板或者店铺客服咨询充电宝的转换效率,尽量选择转换效率65%及以上的产品;转换效率<65%时,产品自身发热量偏大,会增加火灾风险隐患。


除指定认证机构销售的CCC标志外,在公共网络平台上购买的含CCC图样的标志都属于假标志。伪造、冒用、买卖CCC标志的行为属于违法行为

105005najddq1qji0iw9t9.png
105005x5rllc9r5u5g562h.png



105005t88ebposvxrwxsyx.png

充电宝使用注意事项


105006wc9rmgo893ezhfrg.png



──── 2人觉得很赞 ────
好几年没用小米了
知道了,以后不买小米的产品了
小米手机都没有用
没有用小米充电宝
看来充电宝还是有风险,还不如原来的备用电池,没电了直接换电池,还便宜
忽然联想到了新能源汽车
您需要登录后才可以回帖 立即登录
高级模式
返回