发帖
 找回密码
 注册

快捷登录

手机号码,快捷登录

手机号码,快捷登录

搜索
5 1
开启左侧

总头晕是身体哪里出了问题?

  [ 复制链接 ]
百姓话题 5832 5 2024-9-10 00:16:55
    一张表排查头晕成因。头晕是临床常见的症状之一,也是常见的脑部功能障碍。导致头晕的原因十分复杂,可能是贫血、低血压,也可能是脑动脉硬化、小脑受损等严重疾病。偶尔一两次头晕没有太大问题,但长期反复如此就可能是疾病信号。  ​​​
21.jpg
    头晕是临床常见的症状之一,也是常见的脑部功能障碍。
    导致头晕的原因十分复杂,可能是贫血、低血压,也可能是脑动脉硬化、小脑受损等严重疾病。
22.jpg
    通常,偶尔一两次头晕没有太大问题,但长期反复如此就可能是疾病信号。《生命时报》邀请专家解读,教你排查不同原因的头晕。
受访专家
解放军总医院第四医学中心神经内科副主任医师  姚存姗
解放军总医院第四医学中心神经内科主治医师  郭月其
头晕,可能是哪里出了问题?
    头晕的病因,主要有以下几大类。
神经系统病变
    大小脑、脑干出问题、脑部受外伤,或癫痫发作时,患者可出现头晕;某些神经症和植物神经功能失调,前庭神经元炎、内听动脉堵塞等耳部疾病,也会引发头晕。
23.gif
脑供血供氧不足
    比如不良睡姿或长期处于同一姿势,诱发颈椎增生、变形或退化,压迫椎基底部动脉、颈部脊髓;
    脑动脉硬化造成脑血管狭窄,以及血小板增多、高血脂升高血液黏稠度,减慢了血液流速等,均可造成大脑缺氧或缺血,出现头晕。
精神性头晕
    常由偏头痛、神经官能症、神经衰弱和抑郁症等引发,视力疲劳、屈光不正以及眼外伤等造成的眼源性眩晕也比较常见,但往往症状较轻。
    此外,甲状腺功能亢进、高血压、严重贫血、低血糖、糖尿病、尿毒症以及代谢性疾病等全身性疾病也会引起头晕。
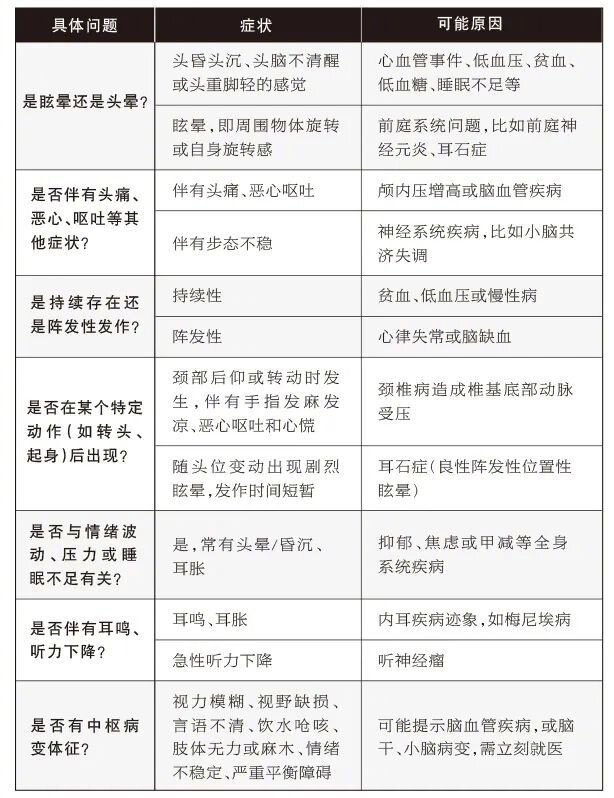
一张表排查头晕成因
    当一名神经内科医生遇到患者主诉“头晕”时,需通过一系列问题逐一排查疾病,包括头晕的性质、持续时间、诱发因素、伴随症状等。
    通过患者的回答,可初步判断可能疾病,并安排相关检查,以进一步确诊(具体问题及可能原因见表格)。
24.jpg (点击查看大图)
头晕时需要做哪些检查?
    头晕不舒服去医院,不同检查项目怎么选?
    临床中,血常规检查可评估是否存在贫血或感染情况。血压、心率可监测心血管功能,排查低血压或心律失常等问题。头颅CT或磁共振可检查脑出血、脑梗死、脑肿瘤等异常情况。
    脑电图可评估大脑的电活动,有助诊断癫痫等神经系统疾病,还有前庭功能检查、颈椎X光或磁共振等,均有助准确诊断病因,以提供针对性治疗。
25.gif
    需强调的是,很多头晕难以在初步检查中与疾病一一对应,患者最好及时就医,尤其是经常感觉头晕的人。
这种情况请马上就医
    即使头晕是首次出现,但如果症状严重、持续时间长或伴有其他症状(如言语不清、面部下垂、肢体无力),仍需马上就医,排除紧急情况。▲
    来源:生命时报微博

──── 1人觉得很赞 ────
可能是脑血管堵塞了
低血压或高血压,心血管疾病
生车坐船晕,属于哪种晕
个人认为是口袋空空的原因
微热头晕中,来支霍香正气,吔!
您需要登录后才可以回帖 立即登录
高级模式
返回