发帖
 找回密码
 注册

快捷登录

手机号码,快捷登录

手机号码,快捷登录

搜索
6 1
开启左侧

合川区公安局关于全区道路交通技术监控设备点位和城区违法停车严管路段的公示

  [ 复制链接 ]
百姓话题 8207 6 2023-3-1 16:07:10




160107vqcs1q8d8h1tsbib.png


根据《中华人民共和国道路交通安全法》《中华人民共和国道路交通安全法实施条例》《道路交通安全违法行为处理程序规定》(公安部令第157号)等有关规定,因部分交通技术监控设备与所在道路信息变更,以及城区违法停车严管路段优化调整,现将全区道路交通技术监控设备点位和城区违法停车严管路段公示如下:


一、  全区道路交通技术监控设备


(一)测速抓拍设备点位信息


设备用途:用于抓拍机动车超速行驶、拨打接听手持电话、不系安全带等违法行为。


160108ueo19ppoo1oe9euu.jpeg



(二)违法停车抓拍设备点位信息


设备用途:用于抓拍违法停车、违反禁令标志、违反禁令标线等违法行为。


160108nhzqjyddiffyqqhf.jpeg


(三)电子警察抓拍设备点位信息


设备用途:用于抓拍机动车违反信号灯通行、不按规定车道行驶、违反标志标线行驶、逆向行驶等违法行为。


160108cwhrfr6d3s3hf4y3.jpeg


(四)逆向行驶抓拍设备点位信息


设备用途:用于抓拍机动车逆向行驶违法行为。


160108pvsxs9usr9zwht5i.jpeg


(五)不礼让行人抓拍设备点位信息


设备用途:用于抓拍遇行人正在通过人行横道时未停车让行的违法行为。


160108db3ney6y5rfubyye.jpeg


(六)货车违反限行规定及机动车其他违法行为抓拍设备点位信息


设备用途:用于抓拍载货汽车违反限行规定,驾驶机动车拨打接听手持电话、不系安全带、违反禁令标志指示等违法行为。


160108qydq41zdmf88wy0t.jpeg


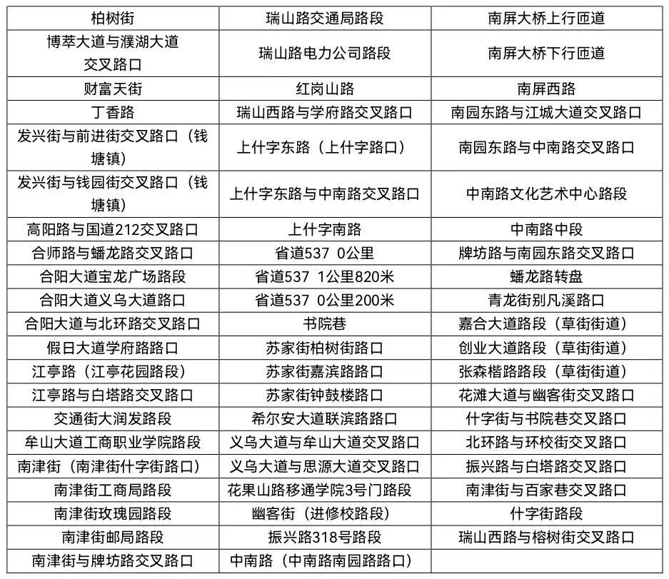
二、城区违法停车严管路段

              

160109xn7qgnkgwrdg5ygr.jpeg

                

                               

重庆市合川区公安局

2023年3月1日

来源:平安合川


──── 1人觉得很赞 ────
嫩个多收入肯定不错
变相加税
卧槽,搞得越来越多了,创收也增加了
都是罚款的,有不有奖励的
肥肉肥油水又有好多了
公安局旁边的中核到处是乱停车都不管!
您需要登录后才可以回帖 立即登录
高级模式
返回