发帖
 找回密码
 注册

快捷登录

手机号码,快捷登录

手机号码,快捷登录

搜索
9 2
开启左侧

打算去主城耍的合川人注意!12月24日、25日、31日这些地方将实施治安管控

  [ 复制链接 ]
百姓话题 10085 9 2020-12-24 10:00:48

12月21日

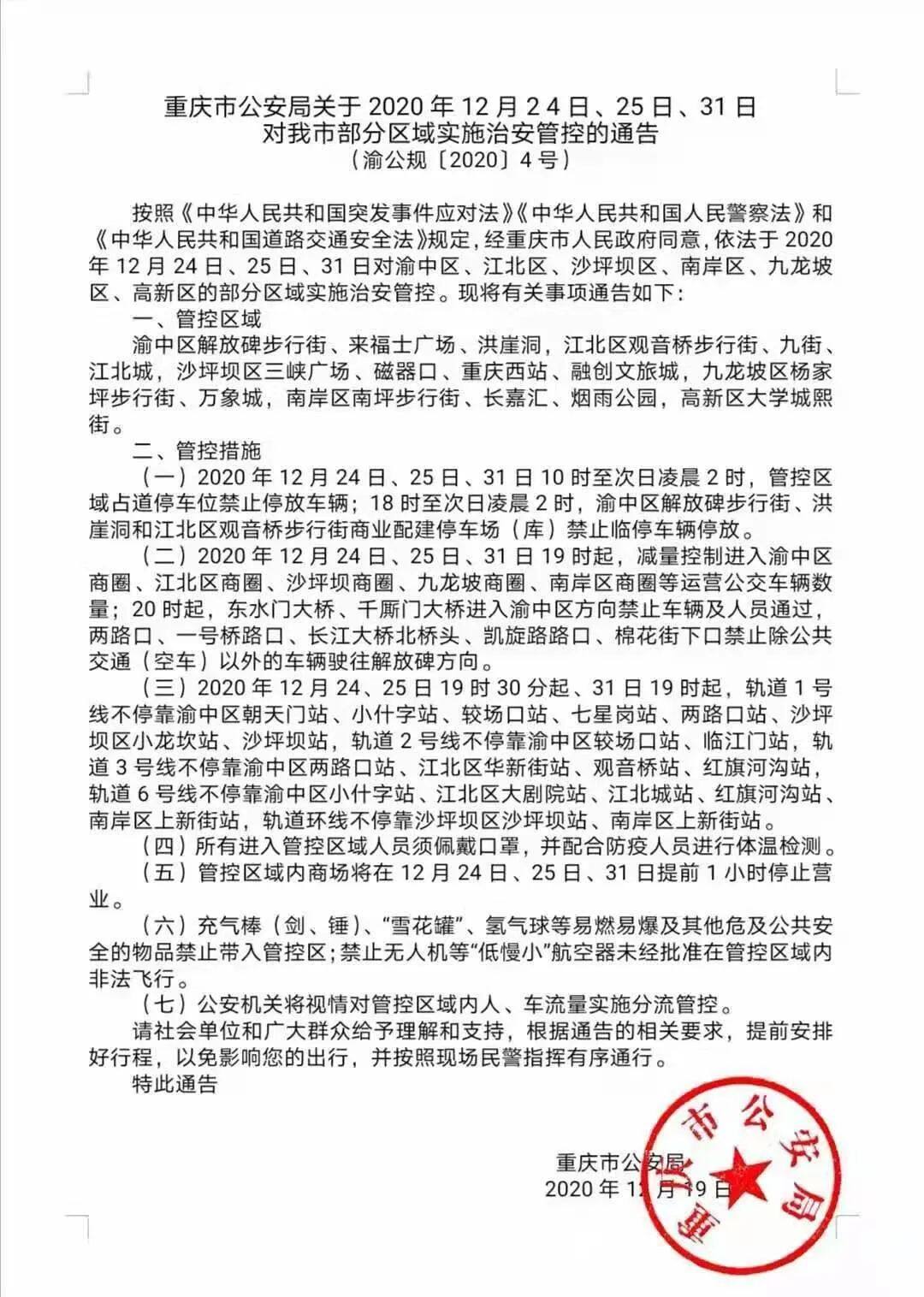
重庆市公安局发布通告

将于12月24日、25日、31日

对渝中区、江北区、沙坪坝区、南岸区、

九龙坡区、高新区的部分区域

实施治安管控

打算去主城耍的合川人注意了哦

根据通告的相关要求,提前安排好行程

管控区域
渝中区解放碑步行街、来福士广场、洪崖洞,江北区观音桥步行街、九街、江北城,沙坪坝区三峡广场、磁器口、重庆西站、融创文旅城,九龙坡区杨家坪步行街、万象城,南岸区南坪步行街、长嘉汇、烟雨公园,高新区大学城熙街。
管控措施
(一)2020年12月24日、25日、31日10时至次日凌晨2时,管控区域占道停车位禁止停放车辆;18时至次日凌晨2时,渝中区解放碑步行街、洪崖洞和江北区观音桥步行街商业配建停车场(库)禁止临停车辆停放。
(二)2020年12月24日、25日、31日19时起,减量控制进入渝中区商圈、江北区商圈、沙坪坝商圈、九龙坡商圈、南岸区商圈等运营公交车辆数量;20时起,东水门大桥、千厮门大桥进入渝中区方向禁止车辆及人员通过,两路口、一号桥路口、长江大桥北桥头、凯旋路路口、棉花街下口禁止除公共交通(空车)以外的车辆驶往解放碑方向。

  (三)2020年12月24、25日19时30分起、31日19时起,轨道1号线不停靠渝中区朝天门站、小什字站、较场口站、七星岗站、两路口站、沙坪坝区小龙坎站、沙坪坝站,轨道2号线不停靠渝中区较场口站、临江门站,轨道3号线不停靠渝中区两路口站、江北区华新街站、观音桥站、红旗河沟站,轨道6号线不停靠渝中区小什字站、江北区大剧院站、江北城站、红旗河沟站、南岸区上新街站轨道环线不停靠沙坪坝区沙坪坝站、南岸区上新街站。

  (四)所有进入管控区域人员须佩戴口罩,并配合防疫人员进行体温检测。

  (五)管控区域内商场将在12月24日、25日、31日提前1小时停止营业。

  (六)充气棒(剑、锤)、“雪花罐”、氢气球等易燃易爆及其他危及公共安全的物品禁止带入管控区;禁止无人机等“低慢小”航空器未经批准在管控区域内非法飞行。

  (七)公安机关将视情对管控区域内人、车流量实施分流管控。

  请社会单位和广大群众给予理解和支持,根据通告的相关要求,提前安排好行程,以免影响您的出行,并按照现场民警指挥有序通行。

100023qlxsxxh8m8lxqhqp.jpeg

来源:重庆日报

采编:鹤鹤

栏目推荐/投稿热线:13102377767

合优网   版权所有
法律顾问:百君(合川)律师事务所

- END 

──── 2人觉得很赞 ────
减少人员聚集
安全起见少去
就什么平安夜跨年夜嘛,我老人家不玩这个,年轻人可以去聚聚。
合川没有管控就行,不对,小区没有管控就行,因为我不会出小区
今年 跨年不去重庆了  去年1点多钟还堵在高速路上
您需要登录后才可以回帖 立即登录
高级模式
返回